更新日:2025年5月21日
ここから本文です。
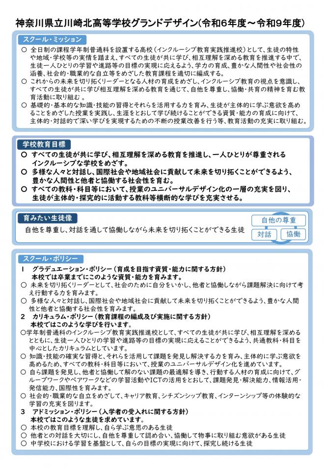
「すべての生徒が共に学び相互理解を深める教育を推進する」〜インクルーシブ教育の視点による教育活動を行う。
1 主体的・対話的で深い学びの実現のための授業改善に取り組み、全教科で授業のユニバーサルデザイン化をめざす。
2 各教科・科目及び総合的な探究の時間等の成果がさらなる学びへとつながり、一人ひとりの個の力が生かされる進路実現をめざす。
3 チームによる教育相談体制により、生徒を支援する。学校行事、生徒会活動、部活動等の質を向上させ、生徒主体の安全な活動を支援する。
4 安全・安心な教育環境の整備を推進し、学校をユニバーサルデザイン化する。教員の働き方改革を推進し、生徒と向き合う時間を充実させ、信頼される学校づくりをめざす。
5 家庭や地域社会との連携を充実させ、地域と共に発展する学校づくりを推進する。社会に開かれた教育課程の実現に向け、組織的にホームページ等による情報発信を行う。
1 自分の心と身体を大切にし、他者を理解し思いやることができる人物を育成する。
2 社会の中でリーダーシップをとり、他者のために自分を活かすことができる人物を育成する。
3 様々な困難に対応することができ、生涯を通じて、学び続ける力を身に付ける。
<教育課程>
1.各教科・科目及び総合的な探究の時間の学習到達目標を設定し、学力調査等で到達度の検証を行う。併せて、生徒の学習意欲や探究心を高める組織的な授業改善を推進し、学習指導要領(平成30年告示)を踏まえた教育課程の編成に取り組む。
2.全教科で授業のユニバーサルデザイン化を図る。
<生徒指導・支援>
1.基本的な生活習慣を確立し、生徒同士が主体的にかかわり合い相互理解を深めるインクルーシブな学校づくりに取り組む。
2.部活動・生徒会活動や学校行事の質を一層高め、生徒の主体的な活動を促進する。
<進路指導・授業改善>
1.生徒の社会的・職業的な自立へ向けたキャリア教育を充実させ、生徒一人ひとりの個の力を生かした進路実現・自己実現の支援に取り組む。
2.成年年齢が引き下げられることを踏まえ、シチズンシップ教育の充実を図る
<地域等との協働>
1.地域との様々な協働を推進し、地域唯一の高等学校として、共に発展する学校づくりを進める。
2.インクルーシブな学校づくりのために、特別支援学校や地域の支援施設や企業と連携する。
<学校運営・学校管理>
1.安全・安心な教育環境の整備と教育活動の充実・改善に努め、ユニバーサルデザインを取り入れたより快適な学習環境づくりを進める。
2.教職員が生徒と向き合う時間を確保する。また、学校運営についての情報発信に努め、信頼と期待に応える学校づくりに取り組む。
